自贡新比隆阀门有限公司

询盘

语言

联系我们
如果您有任何疑问,请立即联系!

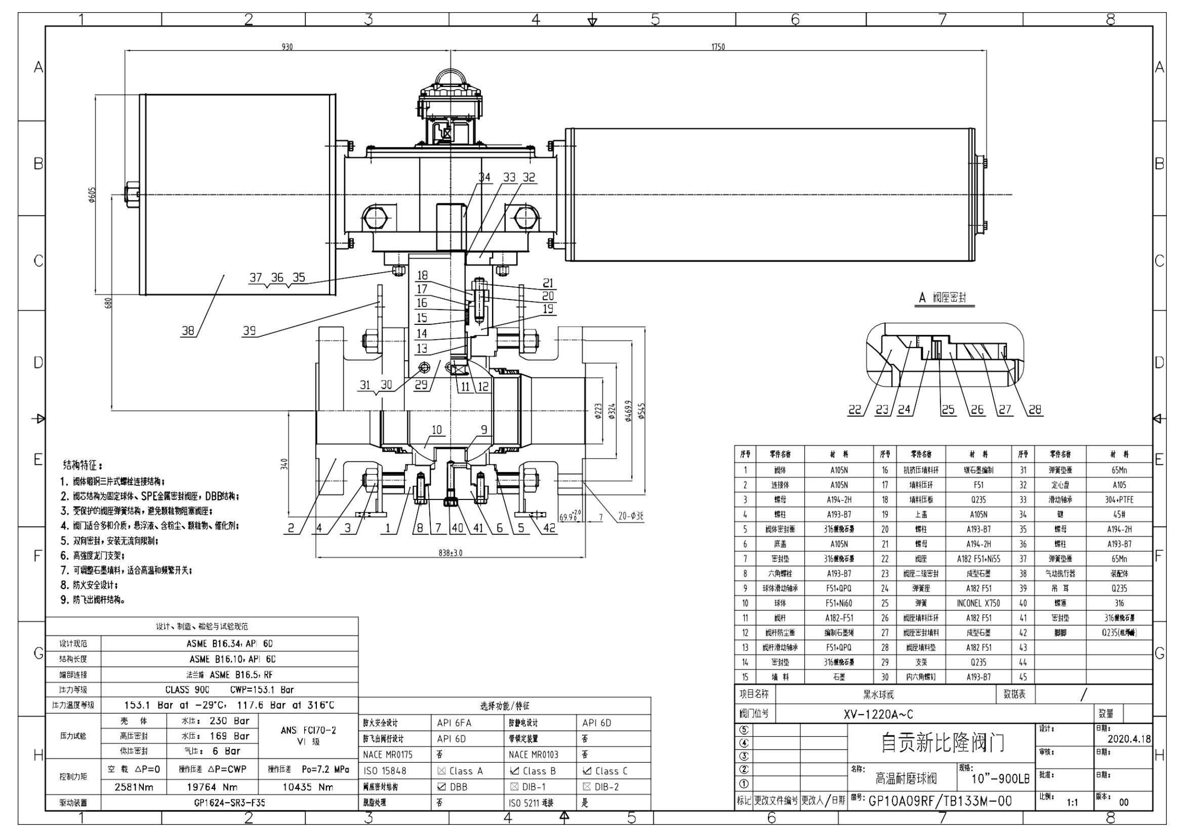
黑水耐磨球阀

2024-12-05